Как правильно зарядить АКБ самодельной зарядкой
Собирая зарядное устройство самостоятельно, всегда следует помнить о мерах предосторожности
Есть ряд правил, которые важно соблюдать при использовании зарядки, собранной в ручную. В противном случае батарея может испортиться, а вся работа будет проделана напрасно
Основные правила:
- Перед зарядкой аккумулятор необходимо отсоединить от автомобиля, и занести в теплое помещение.
- Очищение устройства от загрязнений – обязательный этап его подготовки к зарядке. В качестве инструмента можно использовать наждачную бумагу с тонким абразивом или зубную щетку.
- Электролиты в банках АКБ должны полностью покрывать металлические пластины. При недостатке жидкости можно воспользоваться обычной дистиллированной водой.
- Устройство с глубокими трещинами или сколами заряжать нельзя.
Если автомобильный аккумулятор разряжен, а специальное зарядное устройство отсутствует, его можно сделать самостоятельно. Но для этого необходимо иметь не только знания в радиотехнике, но и опыт работы со схемами электрической цепи.
Загрузка…
Порядок зарядки автомобильного аккумулятора автоматическим самодельным ЗУ
Перед зарядкой снятый с автомобиля аккумулятор необходимо очистить от грязи и протереть его поверхности, для удаления кислотных остатков, водным раствором соды. Если кислота на поверхности есть, то водный раствор соды пенится.
Если аккумулятор имеет пробки для заливки кислоты, то все пробки нужно выкрутить, для того, чтобы образующиеся при зарядке в аккумуляторе газы могли свободно выходить. Обязательно нужно проверить уровень электролита, и если он меньше требуемого, долить дистиллированной воды.
Далее нужно переключателем S1 на зарядном устройстве выставить величину тока заряда и подключить аккумулятор соблюдая полярность (плюсовой вывод аккумулятора нужно подсоединить к плюсовому выводу зарядного устройства) к его клеммам. Если переключатель S3 находится в нижнем положении, то стрелка прибора на зарядном устройстве сразу покажет напряжение, которое выдает аккумулятор. Осталось вставить вилку сетевого шнура в розетку и процесс зарядки аккумулятора начнется. Вольтметр уже начнет показывать напряжение зарядки.
Рассчитать время заряда аккумулятора с помощью онлайн калькулятора, выбрать оптимальный режим зарядки автомобильного аккумулятора и ознакомиться с правилами его эксплуатации Вы можете посетив статью сайта «Как заряжать аккумулятор».
Простейшее устройство с использованием адаптера

адаптер для прикуривателя
Теперь рассмотрим случай, когда в наличии нет ненужного блока питания, наш аккумулятор сел и его нужно зарядить.
У каждого хорошего хозяина или поклонника всяких электронных приборов, имеется адаптер для подзарядки автономной техники. Любой 12в адаптер, можно использовать для зарядки автомобильного аккумулятора.
Главным условием такой зарядки является не меньшее выдаваемое напряжение источником, чем у аккумулятора.
Ход выполнения работ:
- Необходимо отрезать разъем с окончания провода адаптера и счищаем изоляцию не меньше 5 см.
- Так как провод идет сдвоенный, необходимо его разделить. Расстояние между окончанием 2 проводов, должно быть, не меньше 50 см.
- Припаиваем или приматываем к окончаниям провода клеммы для надежной фиксации на аккумуляторной батарее.
- Если клеммы одинаковые, то нужно позаботиться о нанесении на них знаков различия.
- Самое большое неудобство этого способа заключается в постоянном контроле над температурой адаптера. Так как если адаптер перегорит, то это может вывести аккумулятор с рабочего состояния.
Перед включением адаптера в сеть, необходимо сначала подключить его к аккумулятору.
ИП
Если лишнего ИБП под рукой нет, то для ИП ЗУ нужно искать трансформатор на железе, его собственная постоянная времени (электрическая инерция) больше таковой АКБ, что очень хорошо по безопасности пользования. «Лепить» самодельный ИБП ни в коем случае не надо, его постоянная времени по выходу на 2 порядка меньше, чем у АКБ. Самодельный ИБП для ЗУ без сложных встроенных схем защиты способен стать причиной разного рода нештатных ситуаций. Помните – кипение электролита это туман и брызги крепкой ядовитой кислоты! А если АКБ с герметичными банками, то возможен и ее взрыв!
ИП ЗУ состоит из понижающего трансформатора и выпрямителя. Сглаживающий фильтр для зарядки АКБ не нужен. Трансформатор ИП ЗУ рекомендуют искать силовой с накальными обмотками от старых ламповых телевизоров – ТС-130, ТС-180, ТС-220, ТС-270. По мощности они годятся с избытком, но, во-первых, от влаги никак не защищены, в гараже могут и не перезимовать. Во-вторых, специалисты по вторичным металлам прекрасно знают, сколько выручки дает ТС, и найти их становится все труднее.

Понижающие трансформаторы типов ТП и ТПП
Если нет желания и/или возможности рассчитать и намотать трансформатор самому, для ИП ЗУ лучше будет купить трансформатор ТП или ТПП, они дешевле, чем ИБП б/у. Мощность – от 50 Вт, ее указывают последние 2 цифры в обозначении типономинала, напр. ТПП 36-220-80. 3 цифры в середине – рабочее напряжение первичной обмотки, а первые 2 или 3 кодируют количество и напряжение вторичных обмоток, оно 6,3 или 12,6 В на обмотку. Предпочтение следует отдавать трансформаторам в паровлагозащищенном исполнении («зеленым», слева на рис.), они способны неограниченно долгое время работать в атмосфере с влажностью 100% и примесями химически агрессивных паров. Трансформатор с обмотками на каркасе из плавкого пластика (справа) – вариант на самый крайний случай. Такие не рассчитаны на эксплуатацию в условиях ЗУ: работу свыше 50% времени использования на полной мощности с систематическими перегрузками по току. Вдруг берете такой, его мощность нужна от 120 Вт.
Типовые схемы соединения обмоток ТП и ТПП на 12,6 В под выпрямление мостом или двухполупериодное со средней точкой даны на рис. слева и справа:

Схемы соединения обмоток типовых трансформаторов питания
У конкретного экземпляра они могут отличаться, т.к. производители вправе произвольно менять разводку выводов по ТУ заказчика. Остатки идут в продажу, а выпуск особо популярного типономинала может быть продолжен для рынка. Поэтому, приобретая ТП или ТПП, сверяйтесь со спецификацией к нему; если ее нет, придется вызванивать обмотки. Общие правила разводки выводов и соединения обмоток ТП/ТПП такие:
- Сетевые (первичные) обмотки выводятся на первые номера.
- Межобмоточные экраны выводятся на последние номера.
- Для соединения обмоток в параллель нечетные выводы соединяются с нечетными; четные – с четными.
- Для последовательного соединения обмоток нечетные выводы соединяются с четными.
Вариант подешевле – присмотреть на железном базаре старый накальный трансформатор ТН; система обозначений аналогична ТП/ТПП. «Кладоискатели» до ТНов не охочи: возни с разборкой много, медяшки мало. Типовая схема включения ТН для ЗУ дана на врезке в центре рис. Переключать, для повышения выходного напряжения, нижний по схеме диод с вывода 15 на 16 нельзя, нарушится симметрия обмоток!
Выпрямитель Шоттки
Выходные напряжения на схемах выше даны для входного (сетевого) 220 В. Если оно упадет, пойдет недозаряд. Вместе с тем, поскольку АКБ на заряд от внешнего ЗУ ставят холодной, остается некоторый запас на увеличение напряжения заряда; его возможно использовать полностью, если ЗУ с защитой. В таком случае выпрямитель нужно делать со средней точкой на сборке диодов Шоттки – выходное напряжение увеличится прим. на 0,6 В.
Современные диоды Шоттки с платиновым барьером для использования в ЗУ АКБ вполне пригодны, см. спецификацию на рис.:

Спецификация на сборку диодов Шоттки для выпрямителя зарядного устройства автоаккумулятора
Кроме того, на сборку из пары диодов Шоттки нужен радиатор от 50 кв. см, а каждому обычному, с p-n переходом, на ток до 10 А – от 100 кв. см. Брать сборки Шоттки нужно с максимальным обратным напряжением от 35 В и пиковым прямым током от 30 А, т.к. в схеме выпрямителя со средней точкой соотв. величины достигают 1,7 амплитудного значения напряжения вторичной обмотки и 2,4 выпрямленного тока (31 В и 24 А при 12,6 В и 10 А; начальный пиковый ток заряда полностью разряженной АКБ на 60 А/ч – 10 А).
Зарядное устройство из блока питания компьютера
Для начала необходим рабочий блок питания. Можно брать совсем старый на 200 – 250 Вт, этой мощности хватит с запасом. Учитывая что зарядка должна происходить при напряжении в 13,9 – 14,4 В, то самой главной доделкой в блоке станет поднятие напряжение на линии 12 В до 14,4 В. Подобный метод применялся в статьи: Зарядное устройство из блока питания светодиодных лент.
Внимание! В работающем блоке питания элементы находятся под опасным для жизни напряжением. Не стоит хапаться руками за все подряд
Первым делом отпаиваем все провода, которые выходили с блока питания. Оставляем только зеленый провод, его необходимо запаять к минусовым контактам. (Площадки, от которых выходили черные провода — это минус.) Это делается для автоматического старта блока при включении в сеть. Также сразу рекомендую припаять провода с клеммами к минусу и шине + 12 В (бывшие желтые провода), для удобства и дальнейшей настройки зарядного.
Следующие манипуляции будут производиться с режимом работы ШИМ — у нас это микросхема TL494 (есть еще куча блоков питания с ее абсолютными аналогами). Ищем первую ножку микросхемы (самая нижняя левая ножка), дальше просматриваем дорожку с обратной стороны платы.
С первым выводом микросхемы соединены три резистора, нам нужен тот, который соединяется с выводами блока +12 В. На фото этот резистор отмечен красным лаком.
Этот резистор необходимо отпаять с платы и измерить его сопротивление. В нашем случае это 38,5 кОм.
Вместо него необходимо впаять переменный резистор, который предварительно настраиваем на такое же сопротивление 38,5 кОм.
Плавно увеличивая сопротивление переменного резистора, добиваемся значения напряжения на выходе в 14,4 В.
Внимание! Для каждого блока питания номинал этого резистора будет разный, т.к. схемы и детали в блоках разные, но алгоритм изменения напряжение один для всех
При поднятии напряжения свыше 15 В, может быть сорвана генерация ШИМ. После этого блок придется перезагружать, предварительно уменьшив сопротивление переменного резистора.
В нашем блоке сразу поднять напряжение до 14 В не получилось, не хватило сопротивление переменного резистора, пришлось последовательно с ним добавить еще один постоянный.
Когда напряжение 14,4 В достигнуто, можно смело выпаять переменный резистор и измерить его сопротивление (оно составило 120,8 кОм).
Поле замера резистора необходимо подобрать постоянный резистор с как можно близким сопротивлением.
Мы его составили из двух 100 кОм и 22 кОм.
Тестируем работу.
На этом этапе можно смело закрывать крышку и пользоваться зарядным устройством. Но если есть желание, можно подключить к этому блоку цифровой вольтамперметр, это даст нам возможность контролировать ход зарядки.
Также можно прикрутить ручку для удобной переноски и вырезать отверстие в крышке под цифровой приборчик.
Финальный тест, убеждаемся, что все правильно собрано и хорошо работает.
Внимание! Данное зарядное устройство сохраняет функцию защиты от короткого замыкания и перегрузки. Но не защищает от переплюсовки! Ни в коем случае не допускается подключать к зарядному устройству аккумулятор неправильной полярностью, зарядное мгновенно выйдет из строя
При переделке блока питания в зарядное устройство желательно иметь под рукой схему. Что бы упростить жизнь нашим читателями мы сделали небольшую подборку, где размещены схемы компьютерных блоков питания ATX.
Для защиты от переполюсовки существует масса интересных схем. С одной из них можно знакомиться в этой статье.
comments powered by HyperComments
↑ Использованы источники
1. В. Мельничук. Переделка компьютерного блока питания // Радиомир. — 2012. — № 5, стр. 18 1. В. Мельничук. Компьютерный блок питания с регулируемым выходным напряжением // Электрик. — 2012. — № 12, стр. 66 2. А. Головков, В. Любицкий. Блоки питания для системных модулей типа IBM PC-XT/AT // М.: ЛАД и Н, 1995. — 90 с.: ил. 3. Еще раз о переделке БП от PC-ATX. Форум cqham.ru 4. Источник из БП от РС 5. Лабораторный блок питания из БП АТ 6. //www.chirio.com 7. В. Мельничук. Имитатор автомобильного аккумулятора // Электрик.Мельничук Василий Васильевич (UR5YW), Григоряк Сергей Анатолиевич,
г. Черновцы, Украина.
Провода для подключения
Для присоединения любого зарядного устройства используют, как правило, красный и черный провода, красный – это плюс, черный – минус.
При выборе кабелей, для подключения зарядного или пускового устройства, необходимо выбирать сечение не меньше 1 мм 2.
Внимание. Дальнейшая информация выложена в ознакомительных целях. Все что вы захотите воплотить в жизнь, вы делаете на свое усмотрение
Неправильное или неумелое обращение с теми или иными запчастями и приборами приведет их в неисправность
Все что вы захотите воплотить в жизнь, вы делаете на свое усмотрение. Неправильное или неумелое обращение с теми или иными запчастями и приборами приведет их в неисправность.
Посмотрев доступные виды зарядных устройств, перейдем непосредственно к изготовлению своими руками.
Переделка БП ATX в регулируемый или лабораторный блок питания
А теперь самое время сделать своими руками импульсный лабораторный блок питания из компьютерного блока питания. Доработаем блок питания, ШИМ-контроллер которого собран на специализированной микросхеме TL494 (также известной как μA494, μPC494, M5T494P, KIA494, UTC51494, AZ494AP, KA7500, IR3M02, AZ7500BP, KR1114EU4, MV3759 и тому подобное).
Мнение эксперта Алексей Бартош Специалист по ремонту, обслуживанию электрооборудования и промышленной электроники. Задайте вопрос Сразу оговоримся — хотя типовые схемы включения этих микросхем одинаковы, все же есть некоторые отличия в зависимости от модели блока питания. Поэтому универсального решения по переделке всех блоков питания не существует.
Например, доработаем блок питания, схема которого представлена ниже. Поняв идею происходящих изменений, не составит труда выбрать алгоритм для изменения любого другого блока.
Разбираем блок питания, вытаскиваем плату. Сразу отпаиваем все ненужные провода силовых цепей, оставляя один желтый, один черный и один зеленый.
Также паяем сглаживающие электролитические конденсаторы на всех линиях электропередачи. На схеме они обозначены как C30, C27, C29, C28, C35. Значительно увеличим (до 25 В на шине +12 В) выходное напряжение, на которое эти конденсаторы не рассчитаны. На место того, что был на шине +12 В, устанавливаем конденсатор такой же или большей емкости на напряжение не менее 35 В. Остальные места оставляем пустыми. Припаиваем зеленый провод в том месте, где должен был быть черный провод, для подачи питания. Теперь вы можете приступить к модификации контроллера.
Давайте посмотрим на назначение контактов микросхемы TL494. Нас интересуют два узла: усилитель ошибки 1 и усилитель ошибки 2. На первом собран регулятор напряжения, на втором — регулятор тока. То есть нас интересует обвязка шпилек 1, 2, 3, 4, 13, 14, 15, 16.
Мы меняем трубопровод так, чтобы усилитель ошибки 1 отвечал за регулирование выходного напряжения, а усилитель 2 — за регулирование тока. Сначала нарежем крестиками следы, указанные на схеме ниже.
Теперь находим резисторы R17 и R18. Первый имеет сопротивление 2,15 кОм, второй — 27 кОм. Меняем их на номиналы 1,2 кОм и 47 кОм соответственно. Добавьте в схему два переменных резистора, постоянный 10 кОм (обозначен зеленым), клеммы для подключения внешнего потребителя, амперметр и вольтметр. В итоге получаем следующую схему.
Как видно из схемы, резистор 22 кОм позволяет плавно регулировать напряжение в пределах 3-24 В, резистор 330 Ом — ток от 0 до 8 А. Для подключения нагрузки используются Cl1 и CL2. Вольтметр имеет предел измерения 25-30 В, амперметр — 10 А. Приборы могут быть как циферблатами, так и цифровыми шкалами, особенно маленькими — ведь они должны помещаться в корпусе блока питания. Можно начинать тестирование и калибровку.
Все отлично? Включаем питание напрямую в сеть, резисторные моторы выводим в нижнее положение по схеме. Подключаем нагрузку к клеммам КЛ1, Кл2 — 2 лампы дальнего света, соединенные последовательно. Вращаем резистор регулирования напряжения и с помощью встроенного вольтметра убеждаемся, что напряжение плавно меняется от 3 до 24 вольт. На всякий случай подключаем к клеммам контрольный вольтметр, например тестер. Градуируем ручку регулятора напряжения, руководствуясь показаниями приборов.
Возвращаем мотор в нижнее положение по схеме, отключаем питание и параллельно подключаем лампы. Включите питание, установите регулятор тока в среднее положение, а регулятор напряжения на отметку 12 В. Поверните ручку регулятора тока. При этом показания амперметра должны постепенно изменяться от 0 до 8 А, а яркость ламп должна постепенно меняться. Градуируем регулятор тока, руководствуясь показаниями амперметра.
Отключите устройство и соберите его. Наш лабораторный блок питания готов. С его помощью мы можем получить любое напряжение от 3 до 24 вольт и установить ограничение тока через нагрузку в диапазоне 0-10 А.
Схемы зарядного устройства для авто АБ
Для заряда аккумуляторов обычно используется бытовая сеть 220 В, которая преобразуется в пониженное напряжение при помощи преобразователя.
Простые схемы
Наиболее простой и эффективный способ — использование понижающего трансформатора. Именно он понижает 220 В до требуемых 13-15 В. Такие трансформаторы можно найти в старых ламповых телевизорах (ТС-180-2), компьютерных блоках питания, найти на «развалах» блошиного рынка.
Но на выходе трансформатора получается переменное напряжение, которое необходимо выпрямить. Делают это при помощи:
Одного выпрямляющего диода, который устанавливают после трансформатора. На выходе такого ЗУ ток получается пульсирующим, причем биения сильные — срезана только одна полуволна.
Диодного моста, который отрицательную волну «заворачивает» наверх. Ток тоже пульсирующий, но биения меньше. Именно эта схема чаще всего реализуется самостоятельно, хотя не является лучшим вариантом. Можно собрать диодный мост самостоятельно на любых выпрямляющих диодах, можно купить готовую сборку .
Диодного моста и сглаживающего конденсатора (4000-5000 мкФ, 25 В). На выходе этой схемы получаем постоянный ток.
В приведенных схемах присутствуют также предохранители (1 А) и измерительные приборы. Они дают возможность контролировать процесс заряда. Их из схемы можно исключить, но придется периодически использовать для контроля мультиметр. С контролем напряжения это еще терпимо (просто приставлять к клеммам щупы), то контролировать ток сложно — в этом режиме измерительный прибор включают в разрыв цепи. То есть, придется каждый раз выключать питание, ставить мультиметр в режиме измерения тока, включать питание. разбирать измерительную цепь в обратном порядке. Потому, использование хотя-бы амперметра на 10 А — очень желательно.
Недостатки этих схем очевидны — нет возможности регулировать параметры заряда. То есть, при выборе элементной базы выбирайте параметры так, чтобы на выходе сила тока была те самые 10% от емкости вашего аккумулятора (или чуть меньше). Напряжение вы знаете — желательно в пределах 13,2-14,4 В. Что делать, если ток получается больше желаемого? Добавить в схему резистор. Его ставят на плюсовом выходе диодного моста перед амперметром. Сопротивление подбираете «по месту», ориентируясь на ток, мощность резистора — побольше, так как на них будет рассеиваться лишний заряд (10-20 ВТ или около того).
И еще один момент: зарядное устройство для автомобильного аккумулятора своими руками, сделанное по этим схемам, скорее всего, будет сильно греться. Потому желательно добавить куллер. Его можно вставить в схему после диодного моста.
Схемы с возможностью регулировки
Как уже говорили, недостаток всех этих схем — в невозможности регулировки тока. Единственная возможность — менять сопротивления. Кстати, можно поставить тут переменный подстроечный резистор. Это будет самый простой выход. Но более надежно реализована ручная регулировка тока в схеме с двумя транзисторами и подстроечным резистором.
Схема зарядного устройства для автомобильного аккумулятора с возможностью ручной регулировки тока заряда
Ток заряда изменяется переменным резистором. Он стоит уже после составного транзистора VT1-VT2, так что ток через него протекает небольшой. Потому мощность может быть порядка 0,5-1 Вт. Его номинал зависит от выбранных транзисторов, подбирается опытным путем (1-4,7 кОм).
Трансформатор мощностью 250-500 Вт, вторичная обмотка 15-17 В. Диодный мост собирается на диодах с рабочим током 5А и выше.
Транзистор VT1 — П210, VT2 выбирается из нескольких вариантов: германиевые П13 — П17; кремниевые КТ814, КТ 816. Для отвода тепла устанавливать на металлической пластине или радиаторе (не менее 300 см2).
Предохранители: на входе ПР1 — на 1 А, на выходе ПР2 — на 5 А. Также в схеме есть сигнальные лампы — наличия напряжения 220 В (HI1) и тока заряда (HI2). Тут можно ставить любые лампы на 24 В (в том числе и светодиоды).
Где достать компьютерный блок питания
Любой компьютерный магазин, имеющий собственный сервисный центр (а таких сегодня большинство), не имеет недостатка в сгоревших, а то и целых блоках питания. Вам нужно просто договориться с администрацией, чтобы за символическую плату стать обладателем такой комплектующей.
Проблема в том, что не все модели пригодны для создания полноценного зарядного устройства с регулируемыми током/напряжением. Нужно искать блок питания с ШИМ-контроллером TL 494 или аналогичные (M5T494, KA7500). А вот БП с микросхемами типа АТ2003 или SG6105 позволят получить простенькое зарядное устройство без возможности регулировки напряжения.
Мы не будет ограничиваться простым ЗУ, поэтому рассмотрим переделку БП с использованием ШИМ TL 494, который, кстати, считается самым распространённым.
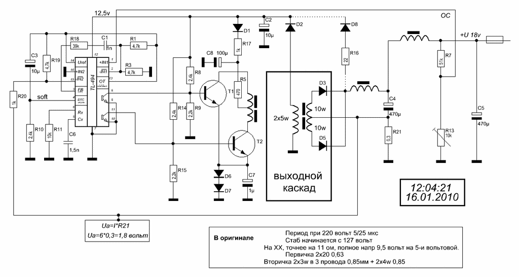
…спустя год…
Просматривая даташит на микросхему KA7500 (аналог
TL-494) я обнаружил другое, более простое решение стабилизации тока БП.
Авторы предлагают использовать второй компаратор (выв.15,16). С учётом
того, что изначально этот компаратор смещён на 80 мВ, получается очень
удобное решение. Мною оно повторено дважды. В приводимой схеме выходное
напряжение 18 вольт, ток 5 ампер для питания схемы подогрева собачей
будки. Для зарядки аккумуляторов естественно, можно использовать блок
без перемотки, но всё-таки лучше перемотать. И провод желательно взять
по толще, и виточков добавить.
При расчёте количества витков вторичной обмотки
желательно, что бы на ХХ напряжение на выходе моста было больше
стабилизированного примерно в 2 раза. Это обеспечит оптимальный ШИМ и,
соответственно, надёжную стабилизацию.

Странно, но оно работает. А вообще-то не должно.
Не должно потому, что смещение 80 мВольт в каком-то даташите указано, а в
каком-то нет. И вообще это смещение маловато для стабильной работы.Поэтому я промакетировал подобную ОС на «спицах» и вот что получилось.

Для удобства макетирования я выбрал компаратор
LM311. На 16-ую ногу (по TL-494) подал опорное напряжение 1 вольт. Вот
теперь всё красиво. Компаратор срабатывает на 6,1 Ампера. Красный
луч-выход компаратора, а зелёный-ток через нагрузку (R3). Да и резистор
0,15 Ом сделать легче и греться будет меньше, чем 0,3.Тогда схема чуток меняется.

Перемотка трансформаторов (перемотал 5 штук) ни
разу не вызвала у меня проблемм. Просто нагреваю в шкафу до 150 — 200
градусов и в перчатках аккуратненько расшатываю.

Простое зарядное устройство для АКБ на основе тиристора
По сути, речь идёт о тиристорном регуляторе. В прилагаемой схеме нет блока защиты, контрольного модуля и иных наворотов. Простота и минимальное количество деталей обусловили популярность этой несложной конструкции.
Возникает вопрос: не проще ли приобрести готовое устройство на тиристорах в магазине? Вроде бы, так и нужно поступить. Но у заводских недорогих ЗУ есть некоторые проблемы. Например, ток настраивается солидным переключателем, элементарно убавляющим либо прибавляющим витки в обмотке II трансформатора. Благодаря этому ток возрастает или падает. Получается грубо, ступенчато. А более качественное ЗУ стоит достаточно дорого. Поэтому имеет смысл сделать простое зарядное устройство своими руками. Плюсы:
- доступность электронных компонентов и невысокая их стоимость;
- лёгкость в поиске требуемой схемы (через интернет);
- плавность регулировки тока зарядки (диапазон 1010 ампер);
- использование импульсного тока, продлевающего эксплуатационный срок аккумулятора;
- простая наладка;
- стабильное функционирование.
Принцип работы схемы и подбор деталей
Перед вами фазоимпульсный регулятор, где главными элементами являются тиристоры. Под текстом – доступная схема зарядного устройства для автомобильного аккумулятора:
Электронные компоненты зарядного устройства для автомобиля, которое вы хотите собрать своими руками, с учётом обозначения:
- С1 – от 047 до 1 мкФ на 63 В;
- R1 сопротивлением 6,8 кОм (Р = 0,25 Вт);
- R2 на 300 Ом;
- R3 на 3,3 кОм;
- R4: 110 Ом;
- R5: 15 кОм;
- R6: 50 Ом;
- R7 на 150 Ом мощностью 2 Вт;
- VD1 – диод импульсного типа, обратное напряжение от 50 В;
- VS1 – тиристор Т-160, 250 или КУ202;
- транзисторы с прямым переходом КТ315 или им подобные (КТ3107 и т. д.);
- транзисторы с обратным переходом КТ361, КТ 3102 и т. п.;
- FU1: предохранитель на 10 А (подойдёт деталь на 15–20 А, с запасом).
На тиристор воздействуют компоненты VT1 и VT2. Затем в работу вступает диод, защищающий цепь от скачков напряжения, возникающих на VS1. R5 в самодельном зарядном устройстве для аккумулятора «вычисляет» I = 1/10 ёмкости. При 60 А/ч используется зарядка в 6 А. Чтобы знать точно, на контактах, ведущим к заряжаемому изделию, желательно вставить амперметр. Это позволит держать контроль над процессом.
Теперь о питании. Схема самодельного зарядного устройства для автомобильного аккумулятора подразумевает применение трансформатора, выдающего от 18 до 22 В. При большем значении сопротивление R7 увеличьте до 200 Ом. Не забудьте элементы моста на диодах закрепить на охлаждающих алюминиевых радиаторах (применяйте специальную пасту). Стоит отметить: использование диодов старого образца типа Д242 подразумевает их установку на радиатор через изолирующие прокладки-шайбы. Номинал предохранителя должен соответствовать применяемому току. Если это до 6 А, то для FU1 вполне достаточно 6,3 А. Ниже – схема для зарядных устройств для автомобильного аккумулятора (обратная сторона печатной платы):
Помимо предохранителя, существуют электронные способы гарантии от замыкания и перепутывания полюсов, что ведёт к выходу из строя ЗУ. Например, у вас имеется изделие, где уже невозможно различить «плюс», «минус». Тогда поможет специальная схема, сигнализирующая о неправильном подключении клемм. Её нужно включать последовательно между АКБ и ЗУ:
Используемые детали:
- R1 и R2 – резисторы сопротивлением по 510 Ом;
- VD1 и МВ2 – диоды (например, 1N4148 или ему подобные);
- VD3 и МВ4 (можно не устанавливать);
- реле любое на 12 В и 15 А (можно вытащить из отслужившего своё UPS);
- светодиоды любые.
Схема работает просто. При соблюдении полярности заряд, ещё имеющийся в батарее, замкнёт контакты реле, процесс начнётся, что подтвердит загоревшийся зелёный светодиод. Если же контакты перепутаны, зажжётся красный сигнализатор. Ниже – печатная плата устройства, защищающего от несоблюдения полярности при зарядке:
Самые простые варианты самодельных ЗУ для аккумуляторов
Мы не будем рассуждать на тему что лучше, самодельная или заводская зарядка. Очевидно, что последний вариант безопаснее, но что касается рабочих характеристик, то здесь вполне могут присутствовать темы для горячих дебатов. А ценовой вопрос и вовсе не обсуждается. Так что давайте лучше сразу приступим к рассмотрению вариантов изготовления своими руками самых простых в реализации зарядок для автомобильного аккумулятора.
Зарядка из обычной лампочки и диода
Полноценное зарядное устройство из этих компонент не сделаешь, но если появится необходимость завести машину с севшей батареей, такой прибор очень даже пригодится.
Что нам понадобится:
- Старая добрая лампа накаливания. Они ещё встречаются в продаже. Главное – чтобы её мощность была высокой – чем выше, тем быстрее мы сможем привести аккумулятор в боевое состояние. Оптимальный вариант – 70–150-ваттные лампочки.
- Полупроводниковый диод – электронный элемент, пропускающий ток только в одном направлении. В нашем устройстве диод будет отвечать за преобразование переменного тока в постоянный. Они продаются в магазинах радиотоваров, на рынках и стоят копейки даже по нынешним меркам.
- Провод с вилкой для подключения зарядки к сети 220 В.
- Провода для коммутации ЗУ с батареей.
Лампа с диодом подключаются последовательно, провод от лампы идёт в розетку, от диода – на плюсовую клемму аккумулятора. Второй провод соединяет минус АКБ и розетку. Отметим зависимость между временем зарядки и мощностью лампы. При 100 ваттах ток заряда будет составлять 0.17 А. Это означает, что за 10 часов мы зарядим батарею всего на 2 А. Но слишком мощная лампа тоже плохо – 200 Вт это уже критично для полупроводникового диода, который может просто сгореть.
Нетрудно подсчитать, что сильно разряженную батарею таким ЗУ в оптимальные сроки восстановить не удастся. Но если требуется подзарядить АКБ для пуска мотора, то этот вариант можно считать рабочим.
Зарядное устройство для АКБ из выпрямителя
По количеству используемых компонент это зарядное устройство также относится к самым простым. Их здесь, как и в предыдущем случае, два: выпрямитель в паре с преобразователем напряжения.

При этом выпрямитель можно использовать одного из трёх типов:
- с зарядкой постоянным током;
- работающие с ассиметричным током;
- устройства с переменным током.
Если использовать первый вариант, зарядка аккумулятора будет происходить при постоянном значении силы тока, избавленного от флюктуаций переменного напряжения. Выпрямители переменного тока работают по принципу подачи на клеммы АКБ переменного напряжения. Ассиметричные (их часто называют однополупериодными) выпрямители демонстрируют лучшие результаты, чем их оппоненты.
Они состоят из пяти компонент:
- диода большой мощности;
- переменного сопротивления;
- стабилитрона (трансформатора);
- предохранителя;
- выключателя.
Номинал предохранителя – 1 А, мощность трансформатора должна составлять 140 Вт при выходном напряжении 20–21 В. Резистор должен быть помощнее, типа МЛТ-2. Диод должен выдерживать токи порядка 5 А. Наконец, в качестве усилителя можно использовать регулятор на базе транзисторов 0818 и KT825, которые нужно установить на радиаторную подложку.
Для сборки потребуется плата без дорожек, на которой размещают все элементы, соединяя их между собой проводами. Такое зарядное устройство для автоаккумулятора, собранное своими руками, позволяет регулировать выходной ток. Главное – найти указанные компоненты и грамотно их расположить.
Как грамотно зарядить АКБ
Применяют разные пути подзарядки:
- постоянным подаваемым напряжением;
- постоянным электрическим током.
Оба варианта имеют свои нюансы.
Применение напряжения с равномерной подачей уместно при показателе заряда больше 12,3 В. При подзарядке к клеммам накопителя подключают подачу энергии от 14,2 до 14,7 В. Процесс не нужно контролировать. Об его завершении свидетельствует окончание потребления тока аккумулятором до ноля.
Минусом этого способа зарядки служит возможность подачи потенциально высокого тока на начальном этапе зарядки. К плюсам можно отнести отсутствие потребности контролировать процесс.
Оптимальным вариантом является применение постоянного тока. Зарядка происходит с постоянной мощностью, равной десятой части емкости аккумулятора. Отключение выполняют при наборе батареей 14,7 В. Существенным минусом этого способа служит необходимость контроля за напряжением АКБ. Иначе ее несложно испортить.
Обратите внимание!
- Лабораторный блок питания своими руками | Пошаговая инструкция как и из каких элементов построить блок питания
Антенна для цифрового тв своими руками — фото инструкции как сделать простейшие антенны для digital TV
- Индукционный нагреватель своими руками — инструкция как сделать простой и мощный нагреватель

























































